联系电话
400-996-0527
关注我们
定制月嫂
定制流程
六大服务
服务项目
月嫂展示
常见问题
找育儿嫂
定制流程
服务理念
服务项目
育儿嫂展示
哺乳指导
培训课程
场景化实战
科学母乳喂养
科学月子餐
高级进修课程
品牌介绍
创始人说
企业视频
客户点评
原创文章
热点话题
联系我们
热点话题
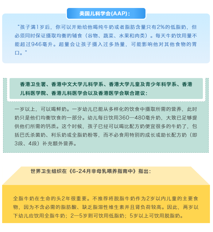
宝宝1岁了,该喝牛奶还是高段配方奶?
2019-08-15 10:48:49
电话
预约
客服
网站客服咨询
客服
热线电话:
400-996-0527